kbic 120 wiring diagram

BC Circuit Breaker for Equipment,BC Circuit Breaker - China Dongya. 14 Pictures about BC Circuit Breaker for Equipment,BC Circuit Breaker - China Dongya : Gallery Of Kbic 120 Wiring Diagram Sample, Benchtop Machine Shop: Mill: Speed Control and also [DIAGRAM] Honeywell Rth3100c1002 To A Wiring Diagram Gallery Wiring.

BC Circuit Breaker For Equipment,BC Circuit Breaker - China Dongya

BC Circuit Breaker for Equipment,BC Circuit Breaker - China Dongya en.cndongya.com

breaker circuit bc equipment

MOTOR PROTECTION CIRCUIT BREAKER, IEC BREAKING CAPACITY ICU 50KA AT

MOTOR PROTECTION CIRCUIT BREAKER, IEC BREAKING CAPACITY ICU 50KA AT www.lovatoelectric.com

MOTOR PROTECTION CIRCUIT BREAKER TYPE E, IEC BREAKING CAPACITY ICU

MOTOR PROTECTION CIRCUIT BREAKER TYPE E, IEC BREAKING CAPACITY ICU www.lovatoelectric.com

rotativa llitsa lovatoelectric

Index 879 - Circuit Diagram - SeekIC.com

Index 879 - Circuit Diagram - SeekIC.com www.seekic.com

circuit breaker diagram seekic fast

[DIAGRAM] Honeywell Rth3100c1002 To A Wiring Diagram Gallery Wiring

[DIAGRAM] Honeywell Rth3100c1002 To A Wiring Diagram Gallery Wiring musclediagram.airmaxscarpe.it

rth3100c

Benchtop Machine Shop: Mill: Speed Control

Benchtop Machine Shop: Mill: Speed Control benchtopmachineshop.blogspot.com

diagram kbic mill speed box benchtop machine ac controller

2007 Polaris Sportsman 90 Wiring Schematic - Wiring Diagram And Schematic

2007 Polaris Sportsman 90 Wiring Schematic - Wiring Diagram and Schematic wiring.hpricorpcom.com

polaris sportsman schematic fuses

[DIAGRAM] Honeywell Rth3100c1002 To A Wiring Diagram Gallery Wiring

[DIAGRAM] Honeywell Rth3100c1002 To A Wiring Diagram Gallery Wiring musclediagram.airmaxscarpe.it

honeywell

[DIAGRAM] Hauling Transformer Wiring Diagram FULL Version HD Quality

[DIAGRAM] Hauling Transformer Wiring Diagram FULL Version HD Quality wiring37.fellinishop.it

diagram

Gallery Of Kbic 120 Wiring Diagram Sample

Gallery Of Kbic 120 Wiring Diagram Sample worldvisionsummerfest.com

wiring kbic diagram edwards sample

K6JCA: August 2010

K6JCA: August 2010 k6jca.blogspot.com

k6jca control hv circuitry sequencer delay relays contains associated minute well its

KKH 240Vac Single Phase Wiring Diagram PDF Download

KKH 240Vac Single Phase Wiring Diagram PDF Download sexualobsesa.blogspot.com

breaker gfci 220v 240vac stackexchange

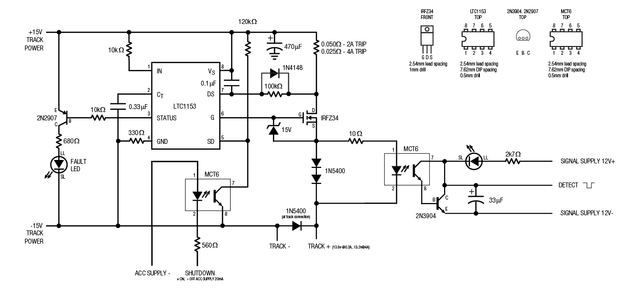
Circuit Breaker And Block Detection Design « LK&O

Circuit Breaker and Block Detection Design « LK&O www.lkorailroad.com

breaker circuit detection block

Kx 155 Wiring Diagram - Wiring Diagram

kx 155 wiring diagram - Wiring Diagram wiringdiagram.2bitboer.com

kx bendix kx155

Motor protection circuit breaker, iec breaking capacity icu 50ka at. 2007 polaris sportsman 90 wiring schematic. Breaker circuit bc equipment