jeep light switch wiring diagram

New Headlight switch - how to wire it? - JeepForum.com. 18 Images about New Headlight switch - how to wire it? - JeepForum.com : Jeep Yj Headlight Switch Wiring Diagram - Wiring Diagram Schemas, I have a 1975 Cj5 Jeep. I am wiring the head lamp switch using a and also Factory fog light switch wiring - Jeep Cherokee Forum.

New Headlight Switch - How To Wire It? - JeepForum.com

New Headlight switch - how to wire it? - JeepForum.com www.jeepforum.com

autozone econtent

Free Auto Wiring Diagram

Free Auto Wiring Diagram autowiringdiagram.blogspot.com

wiring diagram 1970 plymouth roadrunner satellite gtx runner belvedere road body ignition switch engine light mopar wire autowire kit american

Easiest Way To Reverse Electric Motor Directions | Electrical Circuit

Easiest Way To Reverse Electric Motor Directions | Electrical circuit www.pinterest.com

switch wiring toggle motor diagram electric reverse way wire down momentary electrical circuit directions turn dc dpdt pole direction forward

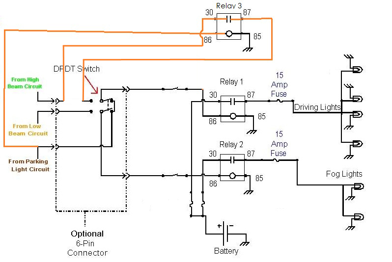
Jeep Tj Fog Light Wiring Diagram - 20

Jeep Tj Fog Light Wiring Diagram - 20 jenniandmattwhitmarsh.blogspot.com

fog

8 Gauge Wire Relay Simple Picture Of, To Make A Headlight Wiring Relay

8 Gauge Wire Relay Simple Picture Of, To Make A Headlight Wiring Relay tonetastic.info

relay

Auxiliary Reverse Light Wiring | Jeep Wrangler Forum

Auxiliary reverse light wiring | Jeep Wrangler Forum www.wranglerforum.com

auxiliary wranglerforum

Jeep Yj Headlight Switch Wiring Diagram - Wiring Diagram Schemas

Jeep Yj Headlight Switch Wiring Diagram - Wiring Diagram Schemas wiringschemas.blogspot.com

yj 2004 headlight schematics harness justanswer

Factory Fog Light Switch Wiring - Jeep Cherokee Forum

Factory fog light switch wiring - Jeep Cherokee Forum www.cherokeeforum.com

wiring light lights fog switch diagram auxiliary engine factory aux hook truck toggle wire installation cruiser pt electrical electric jeep

Auxiliary Lights Won't Shut Off - Page 2 - JeepForum.com

Auxiliary lights won't shut off - Page 2 - JeepForum.com www.jeepforum.com

diagram lights light wire

I Have A 1975 Cj5 Jeep. I Am Wiring The Head Lamp Switch Using A

I have a 1975 Cj5 Jeep. I am wiring the head lamp switch using a www.justanswer.com

switch jeep cj5 1975 wiring lamp wire light painless using goes head kit

Switch For Reverse Lights | Jeep Wrangler TJ Forum

Switch for reverse lights | Jeep Wrangler TJ Forum wranglertjforum.com

switch reverse lights jeep tj

46 Multi Switch Wiring Diagram - Wiring Diagram Source Online

46 Multi Switch Wiring Diagram - Wiring Diagram Source Online apiccolisogni.blogspot.com

tj

Pin On Wiring Diagram For 12 Volt Systems

Pin on Wiring diagram for 12 volt systems www.pinterest.com

volt

Ceiling Fan 3 Way Switch Wiring Diagram | Wiring Diagram

Ceiling Fan 3 Way Switch Wiring Diagram | Wiring Diagram annawiringdiagram.com

wire dimmer cleaver schematron replace

Back-up Light Wiring Diagram | Auto Info | Pinterest | Cars, Wire And Jeep

Back-up Light Wiring Diagram | Auto Info | Pinterest | Cars, Wire and Jeep www.pinterest.com

relays qnc auxiliary imageservice decisions worried kart circuit receptacle schematic

Wiring Issue - JeepForum.com

Wiring Issue - JeepForum.com www.jeepforum.com

1983 Ford Thunderbird Wiring Diagram | Auto Wiring Diagrams

1983 Ford Thunderbird Wiring Diagram | Auto Wiring Diagrams autowiringdiagrams.blogspot.com

wiring diagram ford thunderbird 1966 1983 f100 alternator switch ignition need truck coil justanswer asemaster35yrs bad flywheel tranny 1979 postings

Half Manual/Power Window Wiring Diagram | Electrical Circuit Diagram

Half Manual/Power Window Wiring Diagram | Electrical circuit diagram www.pinterest.com

window power diagram wiring manual half flickr electrical circuit relay chevy installation light electric wire control air english 240sx

Window power diagram wiring manual half flickr electrical circuit relay chevy installation light electric wire control air english 240sx. Auxiliary lights won't shut off. Switch wiring toggle motor diagram electric reverse way wire down momentary electrical circuit directions turn dc dpdt pole direction forward